sábado, 12 de febrero de 2011

Mapa conceptual Arte Musulmán

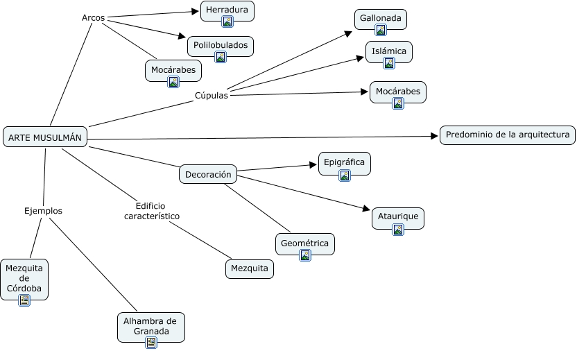
Aquí tenéis el mapa conceptual sobre el arte Musulmán, pincha la imagen para verlo completo:




1 comentario:

  1. Sencillamente espectacular. Grandísimo trabajo.Tenías razón en lo ded trabajar durante la semana. Te lo has currado.

    ResponderEliminar